бизнес-процесс отдела снабжения в Битрикс24

Разбираем, как выстроить в Битрикс24 прозрачный процесс снабжения: от заявки на закупку и согласования до поставки и закрывающих документов.

Показываем, какие этапы, поля и автоматизация действительно нужны, чтобы закупки не терялись и не тормозили работу компании.

Кратко

Единый процесс закупки

Все заявки на закупку фиксируются в одном процессе: от внутренней потребности до закрытия документов.

Прозрачное согласование

Битрикс24 помогает запускать согласование с руководителем и финансами без хаоса в чатах и письмах.

БП согласования счетов в Битрикс24
Контроль сроков и отчёты

Руководитель видит запущенные процессы, просрочки, загрузку снабжения и узкие места процесса в моменте, а не постфактум.

Почему компании начинают автоматизировать снабжение

Во многих компаниях снабжение долго держится на чатах, таблицах и устных договорённостях. Пока закупок немного, это кажется удобным. Но по мере роста компании процесс начинает давать сбои: заявки теряются, согласования затягиваются, документы лежат в разных местах, а руководитель не видит общую картину.

Когда закупки начинают влиять на сроки производства, логистики, проектов и исполнения обязательств перед клиентами, процессу уже нужна единая система работы, а не ручная координация.

Типовые проблемы снабжения без автоматизации

  • заявки теряются или дублируются;
  • непонятно, кто согласовал закупку и на каком этапе она находится;
  • нет прозрачного контроля бюджета и сроков;
  • документы хранятся в разных местах;
  • руководитель не видит реальную нагрузку отдела снабжения;
  • сложно найти причины задержек и узкие места процесса.
В результате закупки начинают тормозить производство, логистику, проекты и выполнение обязательств перед клиентами. Чтобы этого не происходило, процесс нужно оцифровать и настроить автоматизацию в Битрикс24.

Что входит в бизнес-процесс отдела снабжения

Бизнес-процесс снабжения — это последовательность этапов, по которой компания закрывает внутреннюю потребность в товарах, материалах, оборудовании или услугах. 

Типовой процесс состоит из этапов:

  • инициатор создаёт заявку;
  • руководитель подтверждает потребность;
  • финансы/бухгалтерия согласуют бюджет или лимит;
  • снабжение выбирает поставщика и запускает закупку;
  • после поставки фиксируются факт, документы и итоговая сумма;
  • если закупка не подошла, нужен отдельный процесс возврата и фиксация таких случаев.

Типовые роли участвующие в процессе снабжения

Внутренние

  • Менеджер по продажам или внутренний заказчик.
  • Специалист отдела закупок / снабженец.
  • Директор / управляющий /руководитель.
  • Бухгалтер / финансовый директор.

Внешние:

  • Заказчик
  • Поставщик.

Для настройки ролей необходимо изначально выполнить настройку структуры организации в Битрикс24

Кому подходит такой сценарий

Производственные и строительные компании

Когда закупки напрямую влияют на сроки производства, объектов, монтажей и исполнения заказов.

Логистика, сервис и мебельные компании

Когда важно контролировать заявки, поставщиков, поставки, документы и работу нескольких ответственных.

Компании с несколькими уровнями согласования

Если закупки проходят через руководителя, финансы, лимиты бюджета и обязательные документы.


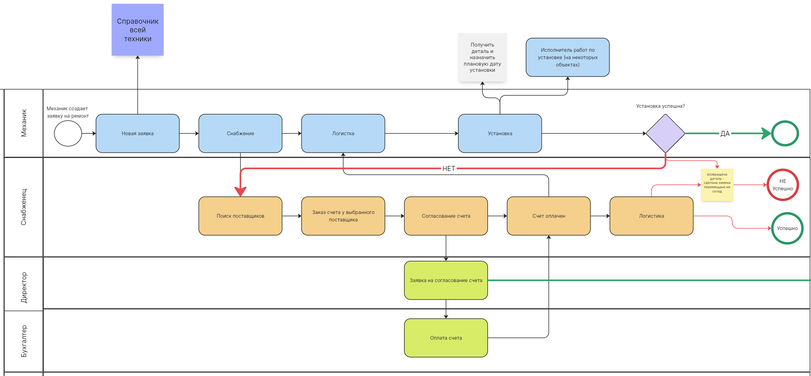
Как выглядит бизнес-процесс снабжения в Битрикс24

Базовая схема обычно выглядит так: заявка - согласование - закупка - поставка - закрытие.

1. Создание заявки на закупку

Инициатор заполняет карточку. В ней фиксируются товар или услуга, количество, желаемый срок, подразделение, обоснование закупки, приоритет, бюджет, статья расходов и вложения.

2. Согласование закупки

После создания карточки система отправляет заявку руководителю, а при необходимости и в финансовый блок. Битрикс24 может уведомить согласующего, поставить срок ответа, зафиксировать решение и автоматически перевести карточку дальше.

3. Передача в снабжение

После одобрения снабженец получает задачу и работает по карточке с полной историей. На этом этапе фиксируются поставщик, цена, условия оплаты, срок поставки, статус счёта и договора.

4. Контроль закупки и поставки

После запуска закупки важно контролировать срок поставки, статус счёта, движение документов и факт исполнения заявки. Битрикс24 может напоминать ответственному о дедлайнах, уведомлять о просрочке и помогать руководителю видеть риски заранее.

5. Получение и закрытие заявки

После поставки карточка переводится в финальный статус, документы сохраняются, а история остаётся в системе для анализа и отчётности.

Почему для снабжения нужен тариф Профессиональный

Этот тариф нужен, когда в процессе участвуют несколько отделов, ролей, есть сложные сценарии согласования и нужна более гибкая автоматизация внутренних процессов.

Если маршрут закупки короткий, согласование простое, а участников немного, можно начать с типового сценария: карточка заявки, несколько этапов, обязательные поля и базовые уведомления.

Какая нужна автоматизация для отдела снабжения

Автоматизацию лучше всего реализовывать на смарт-процессахв отдельном цифровом рабочем месте, Отдельные воронки для каждой роли участвующих в процесс сотрудников, со своими роботами, триггерами и бизнес-процессами:

  • главная воронка для общего понимания статуса заявки,
  • воронка снабженца для сброа КП от поставщиков, формирования счетов, оформления доставки
  • воронка для согласования и опалаты счетов и получения закрывающих документов

Как это выглядит в реальном проекте — кейс Галатекс: автоматизация снабжения и закупок.


Какие отчёты нужны руководителю

Руководителю как правило важны отчёты:

  • по количеству заявок на закуп,
  • суммам заявок в закупе на отдельное направление/проект,
  • по просроченным закупкам,
  • по среднему сроку прохождения заявки,
  • по нагрузке сотрудников,
  • по этапам, на которых чаще всего возникает задержка.

Эти отчеты помогают сделать анализ и принять решения по оптимизации процесса закупа.


Частые вопросы

Короткие ответы на частые вопросы по автоматизации снабжения в Битрикс24.

Можно ли автоматизировать отдел снабжения в Битрикс24?

Да. Битрикс24 позволяет автоматизировать создание заявок, согласование закупок, задачи, уведомления, контроль сроков и хранение документов. Конкретная схема зависит от структуры компании и маршрута закупки.

Что лучше использовать для снабжения: сделки или смарт-процессы?

В большинстве случаев удобнее смарт-процессы, потому что закупка является отдельным внутренним объектом со своими этапами и полями. Сделки подходят, если снабжение тесно связано с клиентскими проектами или заказами.

Какие процессы снабжения можно автоматизировать?

Обычно автоматизируют создание заявки, согласование, назначение ответственных, контроль поставки, хранение документов, уведомления о просрочках, работу с возвратами и браком и отчётность.

Когда нужен тариф Профессиональный?

Он особенно полезен, когда в процессе участвуют несколько отделов, есть сложные сценарии согласования, лимиты, документы и нужна гибкая автоматизация внутренних процессов и двухсторонняя интеграция с 1С.

Можно ли внедрить процесс снабжения без программиста?

Для базового сценария — да. Но если нужны сложные маршруты, интеграции и кастомная логика, стоит подключить специалиста по внедрению Битрикс24.


Поможем настроить снабжение под ваши процессы

Нужна схема снабжения под вашу компанию?

Поможем разобрать текущий процесс закупок, убрать лишние ручные шаги и настроить Битрикс24 под ваши роли, согласования и сроки.

На консультации можно определить, какую сущность выбрать, какие этапы реально нужны, где поставить обязательные поля и нужен ли тариф Профессиональный именно в вашем сценарии.

CRM-форма появится здесь